Acta Horticulturae Sinica ›› 2026, Vol. 53 ›› Issue (4): 1088-1100.doi: 10.16420/j.issn.0513-353x.2026-0109
• Research on Arbuscular Mycorrhizal Fungi in Horticultural Plants • Previous Articles Next Articles
LI Xia2, BU Xinyu1, XU Meng1, LONG Xin1, LIU Zongyao1, SUN Lei2, GUO Shaoxia1,*(
)
Received:2026-02-28
Revised:2026-03-23
Online:2026-04-25
Published:2026-04-20
Contact:
GUO Shaoxia
LI Xia, BU Xinyu, XU Meng, LONG Xin, LIU Zongyao, SUN Lei, GUO Shaoxia. AM Fungal Community in Root Zone Soil Grown with Different Paeonia suffruticosa Cultivars[J]. Acta Horticulturae Sinica, 2026, 53(4): 1088-1100.
Add to citation manager EndNote|Ris|BibTeX
URL: https://www.ahs.ac.cn/EN/10.16420/j.issn.0513-353x.2026-0109
Fig. 1 α diversity ACE(A),Chao1(B),Shannon(C),Simpson index(D)and principal coordinate analysis PCoA(E),NMDS(F)based on Bray-Curtis distance of different peony cultivars in root-zone soil ZF:‘Zhaofen';DL:‘Doulü';YH:‘Yaohuang';CJ:‘Caiju';QTF:‘Qingtianfen';HFR:‘Heifuren';DJ:‘Daojin';HW:‘Huawang';HG:‘Huangguan'. The same below
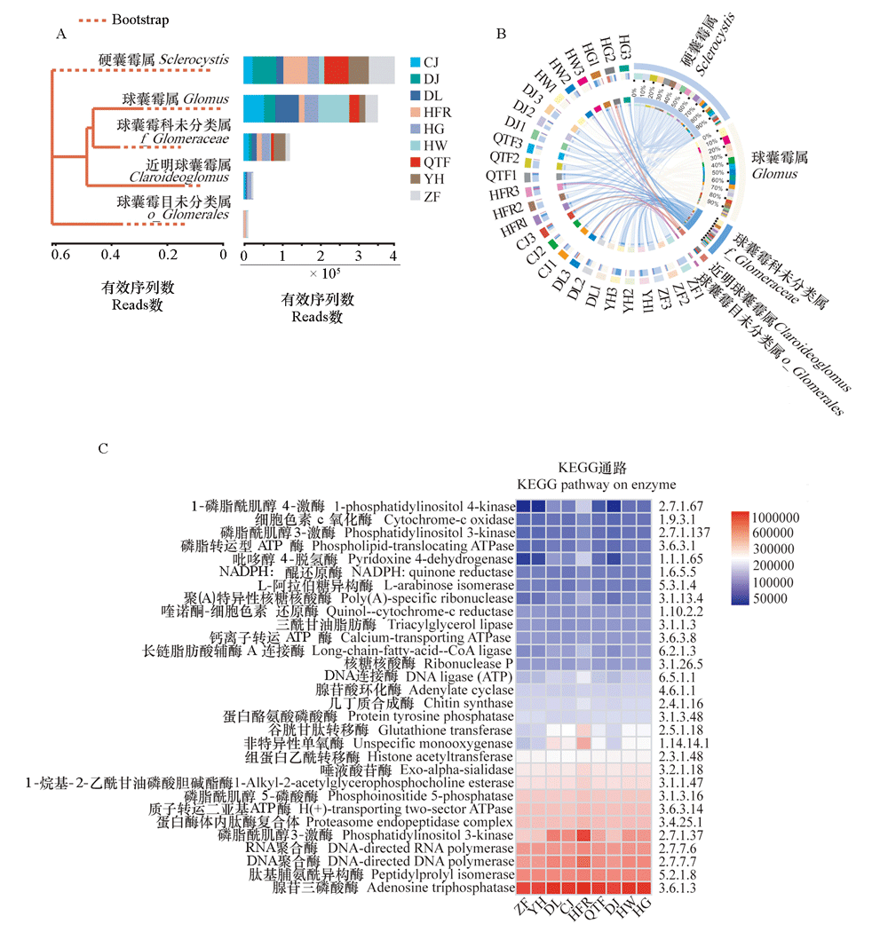
Fig. 3 Relative abundance of AM fungal communityphylogenetic tree(A),Circos analysis on genus level(B)and KEGG functional prediction(C)in the root-zone soil of different peony cultivars
Fig. 4 α diversity Chao1 index(A),principal coordinate analysis PCoA(B)based on Bray-Curtis distance bray-Curtis,relative abundance of AM fungal on phylum level(C),and genus level(D)in root zone soil of different peony(Paeonia suffruticosa)cultivars
| 品种 Cultivar | 碱解氮/ (mg · kg-1) AN | 全氮/ (mg · g-1) N | 有效磷/ (mg · kg-1) AP | 全磷/ (mg · g-1) P | 速效钾/ (mg · kg-1) AK | 全钾/ (mg · g-1) K | 有机质/ (mg · g-1) OM | pH | 阳离子交换量/ (cmol · kg-1) CEC |
|---|---|---|---|---|---|---|---|---|---|
| 赵粉 Zhaofen | 255.50 ± 73.08 a | 0.84 ± 0.05 a | 18.74 ± 2.33 bc | 0.13 ± 0.01 a | 140.06 ± 4.88 c | 16.66 ± 5.44 a | 0.09 ± 0.00 d | 7.13 ± 0.13 a | 19.89 ± 0.46 b |
| 姚黄 Yaohuang | 206.50 ± 16.04 a | 0.84 ± 0.05 a | 13.69 ± 1.98 c | 0.08 ± 0.01 a | 126.21 ± 3.20 d | 24.51 ± 1.18 a | 0.56 ± 0.00 b | 7.16 ± 0.07 a | 16.99 ± 0.61 c |
| 豆绿 Doulü | 197.17 ± 8.81 a | 0.76 ± 0.01 b | 11.02 ± 2.16 c | 0.09 ± 0.02 a | 117.67 ± 3.79 d | 19.8 ± 2.36 a | 0.12 ± 0.01 c | 7.14 ± 0.02 a | 17.81 ± 0.58 bc |
| 彩菊 Caiju | 259.00 ± 15.26 a | 1.25 ± 0.30 a | 23.78 ± 2.18 a | 0.16 ± 0.02 a | 191.23 ± 1.85 a | 17.45 ± 5.13 a | 0.88 ± 0.13 a | 7.10 ± 0.02 ab | 23.67 ± 0.55 a |
| 黑夫人 Heifuren | 252.00 ± 9.26 a | 1.05 ± 0.05 a | 12.67 ± 0.78 c | 0.10 ± 0.01 a | 133.66 ± 4.88 c | 19.41 ± 2.45 a | 0.77 ± 0.03 a | 7.08 ± 0.01 ab | 18.95 ± 0.13 bc |
| 擎天粉 Qingtianfen | 228.67 ± 20.21 a | 0.92 ± 0.05 a | 13.39 ± 1.29 c | 0.12 ± 0.01 a | 107.01 ± 3.20 d | 20.19 ± 1.80 a | 0.16 ± 0.05 c | 7.11 ± 0.09 ab | 20.39 ± 2.05 abc |
| 岛锦 Daojin | 224.00 ± 40.36 a | 0.93 ± 0.01 a | 14.93 ± 3.17 c | 0.12 ± 0.01 a | 148.59 ± 3.20 b | 19.02 ± 1.80 a | 0.13 ± 0.01 c | 7.06 ± 0.06 ab | 19.60 ± 0.48 b |
| 花王 Huawang | 213.50 ± 12.62 a | 0.91 ± 0.02 a | 12.15 ± 3.47 c | 0.11 ± 0.01 a | 125.13 ± 4.88 d | 19.02 ± 4.46 a | 0.12 ± 0.01 c | 7.00 ± 0.14 b | 19.07 ± 0.48 bc |
| 皇冠 Huangguan | 218.17 ± 14.15 a | 1.02 ± 0.11 a | 12.97 ± 2.06 c | 0.11 ± 0.01 a | 129.4 ± 3.20 d | 20.59 ± 4.90 a | 0.14 ± 0.06 c | 7.00 ± 0.11 b | 20.04 ± 0.45 b |
Table 1 Nutrient content, pH and cation exchange capacity in the root-zone soil of different peony cultivars
| 品种 Cultivar | 碱解氮/ (mg · kg-1) AN | 全氮/ (mg · g-1) N | 有效磷/ (mg · kg-1) AP | 全磷/ (mg · g-1) P | 速效钾/ (mg · kg-1) AK | 全钾/ (mg · g-1) K | 有机质/ (mg · g-1) OM | pH | 阳离子交换量/ (cmol · kg-1) CEC |
|---|---|---|---|---|---|---|---|---|---|
| 赵粉 Zhaofen | 255.50 ± 73.08 a | 0.84 ± 0.05 a | 18.74 ± 2.33 bc | 0.13 ± 0.01 a | 140.06 ± 4.88 c | 16.66 ± 5.44 a | 0.09 ± 0.00 d | 7.13 ± 0.13 a | 19.89 ± 0.46 b |
| 姚黄 Yaohuang | 206.50 ± 16.04 a | 0.84 ± 0.05 a | 13.69 ± 1.98 c | 0.08 ± 0.01 a | 126.21 ± 3.20 d | 24.51 ± 1.18 a | 0.56 ± 0.00 b | 7.16 ± 0.07 a | 16.99 ± 0.61 c |
| 豆绿 Doulü | 197.17 ± 8.81 a | 0.76 ± 0.01 b | 11.02 ± 2.16 c | 0.09 ± 0.02 a | 117.67 ± 3.79 d | 19.8 ± 2.36 a | 0.12 ± 0.01 c | 7.14 ± 0.02 a | 17.81 ± 0.58 bc |
| 彩菊 Caiju | 259.00 ± 15.26 a | 1.25 ± 0.30 a | 23.78 ± 2.18 a | 0.16 ± 0.02 a | 191.23 ± 1.85 a | 17.45 ± 5.13 a | 0.88 ± 0.13 a | 7.10 ± 0.02 ab | 23.67 ± 0.55 a |
| 黑夫人 Heifuren | 252.00 ± 9.26 a | 1.05 ± 0.05 a | 12.67 ± 0.78 c | 0.10 ± 0.01 a | 133.66 ± 4.88 c | 19.41 ± 2.45 a | 0.77 ± 0.03 a | 7.08 ± 0.01 ab | 18.95 ± 0.13 bc |
| 擎天粉 Qingtianfen | 228.67 ± 20.21 a | 0.92 ± 0.05 a | 13.39 ± 1.29 c | 0.12 ± 0.01 a | 107.01 ± 3.20 d | 20.19 ± 1.80 a | 0.16 ± 0.05 c | 7.11 ± 0.09 ab | 20.39 ± 2.05 abc |
| 岛锦 Daojin | 224.00 ± 40.36 a | 0.93 ± 0.01 a | 14.93 ± 3.17 c | 0.12 ± 0.01 a | 148.59 ± 3.20 b | 19.02 ± 1.80 a | 0.13 ± 0.01 c | 7.06 ± 0.06 ab | 19.60 ± 0.48 b |
| 花王 Huawang | 213.50 ± 12.62 a | 0.91 ± 0.02 a | 12.15 ± 3.47 c | 0.11 ± 0.01 a | 125.13 ± 4.88 d | 19.02 ± 4.46 a | 0.12 ± 0.01 c | 7.00 ± 0.14 b | 19.07 ± 0.48 bc |
| 皇冠 Huangguan | 218.17 ± 14.15 a | 1.02 ± 0.11 a | 12.97 ± 2.06 c | 0.11 ± 0.01 a | 129.4 ± 3.20 d | 20.59 ± 4.90 a | 0.14 ± 0.06 c | 7.00 ± 0.11 b | 20.04 ± 0.45 b |
Fig. 5 Redundancy analysis between AM fungi community with soil factors and bacterial community(at genus level)(A,C),and Spearman correlation analysis(B,D) N:Total nitrogen;P:Total phosphorus;K:Total potassium;AN:Alkaline hydrolyzable nitrogen;AP:Available phosphorus;AK:Available potassium;OM:Organic matter;CEC:Cation exchange capacity;pH:Soil pH. 1 ~ 19:f__Vicinamibacteraceae;o__Vicinamibacterales;f__Gemmatimonadaceae;f__Micrococcaceae;c__bacteriap25;f__Bacillaceae;Sphingomonas;g__Bryobacter;g__Nitrospira;g__Steroidobacter;d__Bacteria;f__Pyrinomonadaceae;g__Peribacillus;g__MND1;g__Microvirga;g__Neobacillus;f__TRA3-20;g__Priestia;Pseudomonas. * indicates significant correlation between different factors(P < 0.05)
| [1] |
|
| [2] |
|
| [3] |
|
|
鲍士旦. 2000. 土壤农化学分析. 3版. 北京: 中国农业出版社.
|
|
| [4] |
|
| [5] |
|
| [6] |
|
| [7] |
doi: 10.1038/s41587-020-0548-6 pmid: 32483366 |
| [8] |
|
| [9] |
|
|
高飞. 2022. 烘干法制备土壤样品测定pH和EC值的探讨. 中国检验检测, 30 (3):17-19.
|
|
| [10] |
doi: 10.1360/biodiv.060253 |
|
郭绍霞, 张玉刚, 李敏, 刘润进. 2007. 我国洛阳与菏泽牡丹主栽园区AM真菌多样性研究. 生物多样性, 15 (4):425-431
doi: 10.1360/biodiv.060253 |
|
| [11] |
|
|
郭绍霞, 刘润进. 2010. 不同品种牡丹对丛枝菌根真菌群落结构的影响. 应用生态学报, 21 (8):1993-1997.
|
|
| [12] |
|
|
耿晓进, 苏彦苹, 付亚娟, 侯晓强, 孙艳香. 2024. 软枣猕猴桃根围AM 真菌多样性分析. 分子植物育种. https://link.cnki.net/urlid/46.1068.s.20240321.0844.002.
|
|
| [13] |
|
| [14] |
|
| [15] |
|
| [16] |
|
|
黄雨轩, 李晓跃, 张林平, 林宇岚, 吴斐, 张扬, 胡冬南. 2023. 油茶根际AM 真菌群落对不同季节、土层和品种的响应. 中南林业科技大学学报, 43 (1):84-95.
|
|
| [17] |
|
|
姜海洋. 2025. 不同品种马铃薯根系分泌物组分及其对根际土壤微生物群落的影响[硕士论文]. 兰州: 甘肃农业大学.
|
|
| [18] |
doi: 10.1111/j.1469-8137.2009.03110.x pmid: 19968797 |
| [19] |
|
| [20] |
|
|
雷安淇, 李秋爽, 李艳, 邹英宁, 吴强盛. 2022. 共生真菌对伦晚脐橙果实品质和根际土壤性状的影响. 华中农业大学学报, 41 (5):77-83.
|
|
| [21] |
|
| [22] |
|
| [23] |
|
| [24] |
|
| [25] |
|
|
刘润进, 陈应龙. 2007. 菌根学. 北京: 科学出版社.
|
|
| [26] |
doi: 10.13560/j.cnki.biotech.bull.1985.2020-1331 |
|
吕燕, 刘建利, 李靖宇, 候琳琳, 孙敏, 苟琪. 2021. 不同品种和产区宁夏枸杞根系AMF多样性. 生物技术通报, 37 (6):36-48.
doi: 10.13560/j.cnki.biotech.bull.1985.2020-1331 |
|
| [27] |
doi: 10.3724/SP.J.1011.2011.00001 URL |
|
马琨, 陶媛, 杜茜, 王占军, 蒋齐. 不同土壤类型下AM 真菌分布多样性及与土壤因子的关系. 中国生态农业学报, 19 (1):1-7.
|
|
| [28] |
|
| [29] |
|
| [30] |
|
| [31] |
Qurat-ul-Ain. 2025. Bio-stimulators(AMF+ PGPR+ Green NPs)in minimizing the adverse impacts of drought and P deficiency on maize growth[Ph. D. Dissertation]. Beijing: Chinese Academy of Agricultural Sciences. (in Chinese)
|
|
Qurat-ul-Ain. 2025. 丛枝菌根真菌—根际细菌—纳米材料协同调控下玉米对干旱缺磷的抗逆响应[博士论文]. 北京: 中国农业科学院.
|
|
| [32] |
|
| [33] |
|
| [34] |
|
| [35] |
|
|
王金龙. 2021. 北方主要草地丛枝菌根真菌分布格局及其对家畜放牧的响应[博士论文]. 哈尔滨: 东北师范大学.
|
|
| [36] |
|
|
王晟. 2025. 施肥对甘蔗及其根围土壤丛枝菌根真菌群落的影响[硕士论文]. 南宁: 广西大学.
|
|
| [37] |
|
| [38] |
|
|
吴维佳, 汪芳玲, 韩梦壮, 刘莹莹, 刘瑞成, 邹英宁, 吴强盛. 2023. 根系内生真菌对田间油茶苗生长、气体交换和土壤特性的影响. 经济林研究, 41 (4):163-169,190.
|
|
| [39] |
|
|
徐虎, 蔡岸冬, 周怀平,
|
|
| [40] |
doi: 10.1081/CSS-120001122 URL |
| [41] |
doi: 10.11733/j.issn.1007-0435.2022.08.010 |
|
甄莉娜, 刘丽珍, 牛艳, 李侠, 李朕, 吴娜, 王润梅. 2022. 煤矸石山不同植物根际土壤AM真菌群落多样性分析. 草地学报, 30 (8):2009-2018.
doi: 10.11733/j.issn.1007-0435.2022.08.010 |
|
| [42] |
|
|
祝司虹. 2021. 黄河三角洲不同植被带植物根围丛枝菌根真菌多样性及其与土壤因子相关性研究[硕士论文]. 保定: 河北大学.
|
|
| [43] |
|
|
翟子翔, 李得铭, 邓涛, 邓大豪, 杨腊英, 周游, 郭立佳, 黄俊生. 2020. 不同抗性香蕉品种根系分泌差异酚酸对尖孢镰刀菌的抑制. 园艺学报, 47 (11):2207-2214.
|
| [1] | GAO Yawen, SUN Linjiao, LIU Yusong, SUN Wentai, XU Mingna, SONG Lefen, WANG Xuemei, WANG Gongshuai, WANG Mei, YIN Chengmiao, MAO Zhiquan. Mechanism of Synergistic Alleviation of Apple Replant Disease by Arbuscular Mycorrhizal Fungi and Talaromyces pinophilus LZ1 [J]. Acta Horticulturae Sinica, 2026, 53(4): 1038-1056. |
| [2] | YE Guojian, FENG Zengwei, LIU Xiaodi, CHEN Meng, XIE Xiaolin, YAO Qing, DENG Mingrong, ZHU Honghui. Arbuscular Mycorrhizal Fungi in Orchard Ecosystems:Diversity,Environmental Responses,and Mechanisms in Enhancing Fruit Tree Stress Resistance [J]. Acta Horticulturae Sinica, 2026, 53(4): 955-971. |
| [3] | ZANG Jiaojiao, SHI Zhaoyong, ZHANG Shanglong, SUN Yajie, XIAO Jingyi, WU Shanwei, GAO Jiakai, ZHANG Xin, DUO Yonghao. Research Progress,Existing Problems and Prospects on the Diversity and Function of Arbuscular Mycorrhizal Fungi in Tree Peony [J]. Acta Horticulturae Sinica, 2026, 53(4): 985-996. |
| [4] | ZHU Chunmei, CHEN Yao, LIU Zhiyu, ZHAO Baolong, SUN Junli. Effects of Saline-Alkali Treatment on Leaf Morphology,Physiology and Expression of Genes Related to Stress Signal in 16 Grapevine Cultivars [J]. Acta Horticulturae Sinica, 2026, 53(3): 653-670. |
| [5] | LIU Yanan, WEN Haibin, HAN Ying, DONG Jia, GUO Yanjie, MAO Xiaoxi, LI Qingmei, ZHAO Hongbo, LU Xiujun. Effects of Trichoderma harzianum Combined with Bacillus megaterium on Melon Fusarium Wilt and the Growth and Yield of Melon [J]. Acta Horticulturae Sinica, 2026, 53(3): 845-856. |
| [6] | YANG Yong, LIU Chunyang, LI Jiajue, WANG Liangsheng. Exploration of Paeonia Naming Terminological Standardization and Cultivar Group Division [J]. Acta Horticulturae Sinica, 2026, 53(3): 881-891. |
| [7] | HUANG Shuping, TAN Jie, CHEN Xia, ZHANG Hongyuan, WANG Benqi, WANG Junliang, CHEN Rong, ZHANG Min. A New Eggplant Cultivar‘Eqie 9’ [J]. Acta Horticulturae Sinica, 2026, 53(3): 921-922. |
| [8] | WEI Tianjun, LI Hui, WANG Guiyun, CHEN Weijun, LI Guangming. Effects of Growing Grasses on Soil Microbial Diversity,Soil Metabolites and Fruits Quality in‘Lingwuchangzao’Jujube Orchard [J]. Acta Horticulturae Sinica, 2026, 53(1): 185-201. |
| [9] | LÜ Yaru, LI Jie, GU Xirong, CUI Yao, HU Jia. Analysis of Fungal Community in Rhizosphere Soil of Rubus corchorifolius Under Four Forest Stands in Jinyun Mountain [J]. Acta Horticulturae Sinica, 2026, 53(1): 202-218. |
| [10] | DU Yinan, JI Zhirui, CONG Jialin, ZHOU Zongshan. A New Early-Ripening Apple Cultivar‘Huayu 1’ [J]. Acta Horticulturae Sinica, 2025, 52(S2): 1-2. |
| [11] | DU Yinan, CONG Jialin, JI Zhirui, ZHOU Zongshan. A New Mid-Ripening Apple Cultivar‘Huayang’ [J]. Acta Horticulturae Sinica, 2025, 52(S2): 3-4. |
| [12] | ZHU Yu, LIU Xiaofeng, ZHOU Jia, LI Jing, WANG Qiang. A New Apple Cultivar‘Huayou Beihong’ [J]. Acta Horticulturae Sinica, 2025, 52(S2): 5-6. |
| [13] | HAN Xiaolei, MA Songya, KANG Liqun, ZHANG Caixia. A New Apple Cultivar‘Zhongping Zaohong 4’ [J]. Acta Horticulturae Sinica, 2025, 52(S2): 7-8. |
| [14] | MA Songya, ZHANG Caixia, HAN Xiaolei, TIAN Yufeng, KANG Liqun. A High-Quality Small Apple Cultivar‘Pingyou 3’ [J]. Acta Horticulturae Sinica, 2025, 52(S2): 9-10. |
| [15] | MA Songya, ZHANG Caixia, HAN Xiaolei, YANG An, KANG Liqun. A New Small Apple Cultivar‘Pingyou 4’ [J]. Acta Horticulturae Sinica, 2025, 52(S2): 11-12. |
| Viewed | ||||||
|
Full text |
|
|||||
|
Abstract |
|
|||||
Copyright © 2012 Acta Horticulturae Sinica 京ICP备10030308号-2 国际联网备案号 11010802023439
Tel: 010-82109523 E-Mail: yuanyixuebao@126.com
Support by: Beijing Magtech Co.Ltd