Acta Horticulturae Sinica ›› 2026, Vol. 53 ›› Issue (4): 1025-1037.doi: 10.16420/j.issn.0513-353x.2026-0001
• Research on Arbuscular Mycorrhizal Fungi in Horticultural Plants • Previous Articles Next Articles
YU Miao, HUANG Shengyu, PAN Zhiyong*(
)
Received:2026-01-01
Revised:2026-03-17
Online:2026-04-25
Published:2026-04-20
Contact:
PAN Zhiyong
YU Miao, HUANG Shengyu, PAN Zhiyong. Functional Identification of a Nitrate Transport Gene PtNPF5.2 Related to Arbuscular Mycorrhizal Symbiosis in Poncirus trifoliata[J]. Acta Horticulturae Sinica, 2026, 53(4): 1025-1037.
Add to citation manager EndNote|Ris|BibTeX
URL: https://www.ahs.ac.cn/EN/10.16420/j.issn.0513-353x.2026-0001
| 基因 Gene | 引物名称 Primer name | 引物序列(5′-3′) Primer sequence |
|---|---|---|
| Pt3g030260 | pPtNPF5.2-GUS-F | TGTGGTCTCAGGAGTACGCCACAGGGAAAAAGCTTCA |
| pPtNPF5.2-GUS-R | TGTGGTCTCACATTTAATCAATTATTACTTACTGCTCCCTGGAGAGAG | |
| PtNPF5.2-GFP-F | TGTGGTCTCAAATGGCCACATTAAAGCTAGGTGAAGAG | |
| PtNPF5.2-GFP-R | TGTGGTCTCACGAACCGCCGAATCCAGTGCCAGC | |
| qPtActin-F | CAAGCAGCATGAAGATCAA | |
| qPtActin-R | ATCTGCTGGAAGGTGCTGAG | |
| qPtNPF5.2-F | CCAAGCTCACCGTGGATTCT | |
| qPtNPF5.2-R | GCGCTTGGTATGAGTGTTGC | |
| qPtPT4-F | ATGCTCTTGACACTGCTAGGAC | |
| qPtPT4-R | AGCTTTGAGACGGTAGAGATGC | |
| Medtr7g098040 | MtNPF5.3-RNAi-F | GGGGACAAGTTTGTACAAAAAAGCAGGCTTACACGTCATTATAATGGTCACTGCATG |
| MtNPF5.3-RNAi-R | GGGGACCACTTTGTACAAGAAAGCTGGGTTCGAAGTTATCAGCAACCCCTGT | |
| Tnt1-F | ACAGTGCTACCTCCTCTGGATG | |
| Tnt1-R | CAGTGAACGAGCAGAACCTGTG | |
| NF18636-F | TGACATGACCAGTGACTAGAAAGG | |
| NF18636-R | CATTACCATGAACTATTGCCTTACTCG | |
| qMtEF1-F | GAGACCCACAGACAAGCC | |
| qMtEF1-R | ACTGGCACAGTTCCAATACC | |
| qMtNPF5.3-F | CAATGTGGGTTGGGCTGTTG | |
| qMtNPF5.3-R | GTCAAAGGGCTTCCTGAGGG | |
| qMtPT4-F | GACACGAGGCGCTTTCATAGCAGC | |
| qMtPT4-R | GTCATCGCAGCTGGAACAGCACCG | |
| qMtBCP1-F | CCGGAAAGGACGTTATTCAA | |
| qMtBCP1-R | TGGCTACCATGATGACTCCA | |
| qRiEF1α-F | GCTATTTTGATCATTGCCGCC | |
| qRiEF1α-R | TCATTAAAACGTTCTTCCGACC | |
| Solyc09g072780 | CRI-SlNPF5.2-F | ATATATGGTCTCGTTTGTTCCTTTGCCACAACTTGGGTTTTAGAGCTAGAAATAGC |
| CRI-SlNPF5.2-R | ATTATTGGTCTCGAAACGGTCCAACGTTGTCTTGTACCAAACTACACTGTTAGATTC | |
| qSlEF1-F | GGAACTTGAGAAGGAGCCTAAG | |
| qSlEF1-R | CAACACCAACAGCAACAGTCT | |
| qSlNPF5.2-F | AGGCAGCAGTGAAAACAGGA | |
| qSlNPF5.2-R | GTGCTAGCATTGTGCTTGGT | |
| qSlPT4-F | ATGGCGGGCAGAATGAGA | |
| qSlPT4-R | GCACAAGGCGTAGTGATG |
Table 1 Primer sequence information used in this study
| 基因 Gene | 引物名称 Primer name | 引物序列(5′-3′) Primer sequence |
|---|---|---|
| Pt3g030260 | pPtNPF5.2-GUS-F | TGTGGTCTCAGGAGTACGCCACAGGGAAAAAGCTTCA |
| pPtNPF5.2-GUS-R | TGTGGTCTCACATTTAATCAATTATTACTTACTGCTCCCTGGAGAGAG | |
| PtNPF5.2-GFP-F | TGTGGTCTCAAATGGCCACATTAAAGCTAGGTGAAGAG | |
| PtNPF5.2-GFP-R | TGTGGTCTCACGAACCGCCGAATCCAGTGCCAGC | |
| qPtActin-F | CAAGCAGCATGAAGATCAA | |
| qPtActin-R | ATCTGCTGGAAGGTGCTGAG | |
| qPtNPF5.2-F | CCAAGCTCACCGTGGATTCT | |
| qPtNPF5.2-R | GCGCTTGGTATGAGTGTTGC | |
| qPtPT4-F | ATGCTCTTGACACTGCTAGGAC | |
| qPtPT4-R | AGCTTTGAGACGGTAGAGATGC | |
| Medtr7g098040 | MtNPF5.3-RNAi-F | GGGGACAAGTTTGTACAAAAAAGCAGGCTTACACGTCATTATAATGGTCACTGCATG |
| MtNPF5.3-RNAi-R | GGGGACCACTTTGTACAAGAAAGCTGGGTTCGAAGTTATCAGCAACCCCTGT | |
| Tnt1-F | ACAGTGCTACCTCCTCTGGATG | |
| Tnt1-R | CAGTGAACGAGCAGAACCTGTG | |
| NF18636-F | TGACATGACCAGTGACTAGAAAGG | |
| NF18636-R | CATTACCATGAACTATTGCCTTACTCG | |
| qMtEF1-F | GAGACCCACAGACAAGCC | |
| qMtEF1-R | ACTGGCACAGTTCCAATACC | |
| qMtNPF5.3-F | CAATGTGGGTTGGGCTGTTG | |
| qMtNPF5.3-R | GTCAAAGGGCTTCCTGAGGG | |
| qMtPT4-F | GACACGAGGCGCTTTCATAGCAGC | |
| qMtPT4-R | GTCATCGCAGCTGGAACAGCACCG | |
| qMtBCP1-F | CCGGAAAGGACGTTATTCAA | |
| qMtBCP1-R | TGGCTACCATGATGACTCCA | |
| qRiEF1α-F | GCTATTTTGATCATTGCCGCC | |
| qRiEF1α-R | TCATTAAAACGTTCTTCCGACC | |
| Solyc09g072780 | CRI-SlNPF5.2-F | ATATATGGTCTCGTTTGTTCCTTTGCCACAACTTGGGTTTTAGAGCTAGAAATAGC |
| CRI-SlNPF5.2-R | ATTATTGGTCTCGAAACGGTCCAACGTTGTCTTGTACCAAACTACACTGTTAGATTC | |
| qSlEF1-F | GGAACTTGAGAAGGAGCCTAAG | |
| qSlEF1-R | CAACACCAACAGCAACAGTCT | |
| qSlNPF5.2-F | AGGCAGCAGTGAAAACAGGA | |
| qSlNPF5.2-R | GTGCTAGCATTGTGCTTGGT | |
| qSlPT4-F | ATGGCGGGCAGAATGAGA | |
| qSlPT4-R | GCACAAGGCGTAGTGATG |
Fig. 1 Expression analysis of PtNPF5.2 in Poncirus trifoliate A:Expression levels of PtNPF5.2 in different tissues;B:Expression levels of PtNPF5.2 at different time points after inoculation with AMF;C:Expression levels of PtPT4 at different time points after inoculation with AMF. NM:Non-mycorrhizal plants,AM:Mycorrhizal plants
Fig. 5 Analysis of gene expression and AMF colonization in MtNPF5.3 RNAi plants of Medicago truncatula A:Relative expression level of MtNPF5.3 in R108 and RNAi plants;B:Relative expression levels of AM symbiosis marker genes MtPT4,MtBCP1,and RiEF1α in R108 and RNAi plants;C-E:Statistics analysis of AMF colonization. F%:Percentage of root fragments colonized by hyphae,M%:Intensity of hyphal colonization in whole roots,A%:Arbuscule abundance in whole roots. t-test,* P < 0.05. The same below
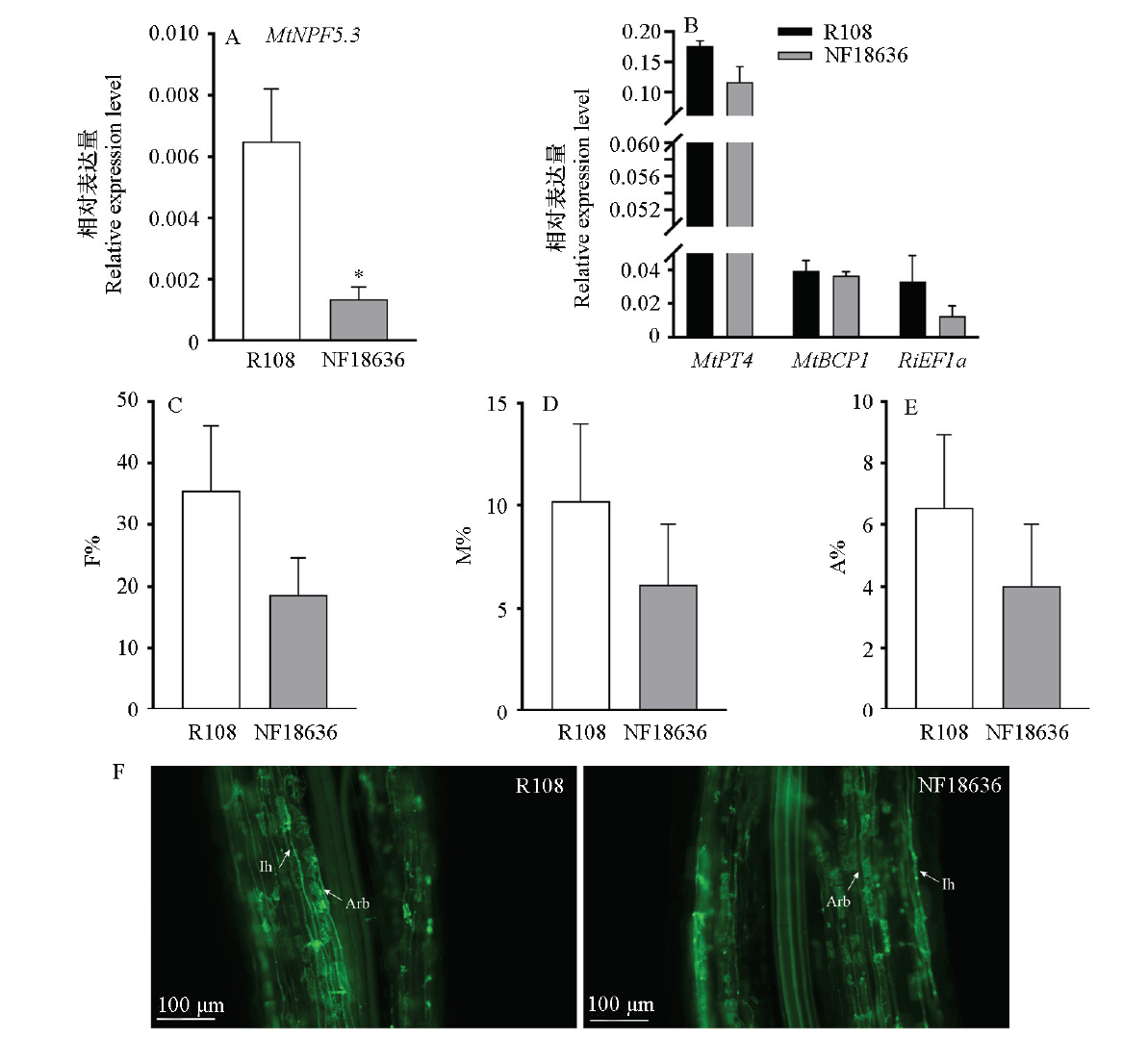
Fig. 6 Analysis of gene expression and AMF colonization in the MtNPF5.3 insertion mutant NF18636 of Medicago truncatula A:Relative expression level of MtNPF5.3 in wild-type R108 and mutant NF18636;B:Relative expression levels of AM symbiosis marker genes MtPT4,MtBCP1,and RiEF1α in R108 and NF18636;C-E:Statistics of AMF colonization;F:Microscopic images of mycorrhizal structures in roots of R108 and NF18636. Ih:Intraradical hyphae,Arb:Arbuscules
Fig. 7 Analysis of gene expression and AMF colonization in SlNPF5.2 knockout tomato plants A-D:Relative expression levels of SlNPF5.2 and AM symbiosis marker gene SlPT4 in‘Micro-Tom'and two knockout lines(slnpf5.2-1 and slnpf5.2-2);E-G:Statistics of AMF colonization;H-I:Microscopic images of mycorrhizal structures in the roots of‘Micro-Tom'and the two knockout lines. * P < 0.05;***P < 0.001
Fig. 8 NO3- content in roots and shoots of SlNPF5.2 knockout tomato plants Knockout lines slnpf5.2-1 and slnpf5.2-2 each have their own wild-type control‘Micro-Tom'
| [1] |
|
| [2] |
|
| [3] |
|
| [4] |
|
| [5] |
|
| [6] |
|
| [7] |
|
| [8] |
|
| [9] |
|
| [10] |
|
| [11] |
|
| [12] |
|
| [13] |
|
| [14] |
|
| [15] |
|
| [16] |
|
| [17] |
|
| [18] |
|
| [19] |
|
| [20] |
|
| [21] |
|
| [22] |
Morales de Los Ríos L,
|
| [23] |
|
| [24] |
|
| [25] |
|
| [26] |
|
| [27] |
|
| [28] |
|
| [29] |
|
| [30] |
|
| [31] |
|
| [32] |
|
| [33] |
|
| [34] |
|
| [35] |
|
| [36] |
|
| [37] |
|
| [38] |
|
| [39] |
|
| [40] |
|
| [1] | ZHANG Wei, YIN Xilong, FENG Zengwei, LIU Xiaodi, ZHOU Yang, ZHU Honghui, YAO Qing. Arbuscular Mycorrhizal Fungi-Specific Lipid Allocation Patterns in Citrus Mycorrhizae in Response to Drought Stress [J]. Acta Horticulturae Sinica, 2026, 53(4): 1013-1024. |
| [2] | GAO Yawen, SUN Linjiao, LIU Yusong, SUN Wentai, XU Mingna, SONG Lefen, WANG Xuemei, WANG Gongshuai, WANG Mei, YIN Chengmiao, MAO Zhiquan. Mechanism of Synergistic Alleviation of Apple Replant Disease by Arbuscular Mycorrhizal Fungi and Talaromyces pinophilus LZ1 [J]. Acta Horticulturae Sinica, 2026, 53(4): 1038-1056. |
| [3] | RUI Wenjing, LI Jing, ZHANG Jing, ZHANG Xiaodan, WANG Cheng, XIE Jianming. Mechanisms and Regulation of the Synergistic Interactions Among Plants,Arbuscular Mycorrhizal Fungi,and Rhizosphere Microorganisms [J]. Acta Horticulturae Sinica, 2026, 53(4): 923-937. |
| [4] | LI Feng, YAN Wenhui, LENG Hao, XIANG Dan, LIANG Bin, LI Min, LI Baoshen, ZHANG Lin. Progress of the Application of Arbuscular Mycorrhizal Fungi in Horticultural Crops [J]. Acta Horticulturae Sinica, 2026, 53(4): 938-954. |
| [5] | YE Guojian, FENG Zengwei, LIU Xiaodi, CHEN Meng, XIE Xiaolin, YAO Qing, DENG Mingrong, ZHU Honghui. Arbuscular Mycorrhizal Fungi in Orchard Ecosystems:Diversity,Environmental Responses,and Mechanisms in Enhancing Fruit Tree Stress Resistance [J]. Acta Horticulturae Sinica, 2026, 53(4): 955-971. |
| [6] | XIAO Wang, ZHANG Fei, ZHENG Fengling, ZOU Yingning, WU Qiangsheng. Mechanisms and Challenges in the Application of Arbuscular Mycorrhizal Fungi in Enhancing Drought Tolerance in Fruit Trees [J]. Acta Horticulturae Sinica, 2026, 53(4): 972-984. |
| [7] | ZANG Jiaojiao, SHI Zhaoyong, ZHANG Shanglong, SUN Yajie, XIAO Jingyi, WU Shanwei, GAO Jiakai, ZHANG Xin, DUO Yonghao. Research Progress,Existing Problems and Prospects on the Diversity and Function of Arbuscular Mycorrhizal Fungi in Tree Peony [J]. Acta Horticulturae Sinica, 2026, 53(4): 985-996. |
| [8] | ZUO Yiling, MENG Jingjing, LIU Xinyu, LI Han, YU Chenjie, HE Xueli. Arbuscular Mycorrhizal Fungi and Medicinal Plants:A Review on Growth Regulation and Active Ingredient Synthesis [J]. Acta Horticulturae Sinica, 2026, 53(4): 997-1012. |
| [9] | DU Lijun, LIU Yingcai, SHI Yanyan, WANG Yang, LI Chunhui, HE Yintao, WANG Xu, BIAN Chuanjie, ZHANG Manrang. Effect of Arbuscular Mycorrhizal Fungi on the Growth and Mechanism of Different Apple Cultivar Under Salt-Alkali Stress [J]. Acta Horticulturae Sinica, 2025, 52(9): 2410-2424. |
| [10] | ZHAO Yupu, BAI Yihan, HOU Saisai, PU Zitian, NIE Lanchun, LI Qingyun, and WANG Xinxin. Research Progress of Alleviating Continuous Cropping Obstacles in Facilities Vegetables Soil Using Arbuscular Mycorrhizal Fungi [J]. Acta Horticulturae Sinica, 2025, 52(8): 2166-2186. |
| [11] | ZHOU Tian, LÜ Shuaili, HAN Han, LI Yujia, LIU Haiqiang, and LIU Yongzhong. Effect of Exogenous Strigolactones on the Secondary Growth of Poncirus trifoliata Seedlings Stem [J]. Acta Horticulturae Sinica, 2025, 52(7): 1843-1854. |
| [12] | LI Ao, ZHENG Xu, WU Chengxu, NIE Ruining, JI Xinying, TANG Jiali, ZHANG Junpei. The Effect of Arbuscular Mycorrhizal Fungi on the Growth and Physiological Characteristics of Walnut Seedlings Under Salt Stress [J]. Acta Horticulturae Sinica, 2025, 52(2): 423-438. |
| [13] | LI Chaonan, LI Lu, GAO Danlei, QIAO Hongyong, YUAN Tao. Differences in Arbuscular Mycorrhizal Fungi Community in the Roots and Rhizosphere Soil of Paeonia ludlowii Between Original Site and Introduction Site [J]. Acta Horticulturae Sinica, 2025, 52(2): 467-480. |
| [14] | CHEN Mengru, WU Qing’an, HE Sijia, CAI Xiangbin, MA Qiaoli, GU Qingqing, WEI Qingjiang. Genomic-Wide Identification and Expression Analysis of the DNA Methylation-Modifying Enzyme Genes in Poncirus trifoliata [J]. Acta Horticulturae Sinica, 2025, 52(12): 3167-3179. |
| [15] | LU Jianzeng, ZHOU Liyan, HUANG Xinyi, WU Fengzhi, GAO Danmei. Effects of Carbon Pool Strength on Plant Growth and Potassium Uptake of Tomato Intercropped with Potato-Onion [J]. Acta Horticulturae Sinica, 2024, 51(11): 2620-2632. |
| Viewed | ||||||
|
Full text |
|
|||||
|
Abstract |
|
|||||
Copyright © 2012 Acta Horticulturae Sinica 京ICP备10030308号-2 国际联网备案号 11010802023439
Tel: 010-82109523 E-Mail: yuanyixuebao@126.com
Support by: Beijing Magtech Co.Ltd